11.5 Array Conditional Statements and numpy.where()
#
Comparison and Bitwise Operations on Arrays#
We can apply comparison operators to arrays:
a1 = np.array([1, 2, 3, 4, 5])
a2 = np.array([2, 1, 5, 6, 4])
a1 < a2
array([ True, False, True, True, False])
As you can see this gives us an array of booleans, each element representing the outcome of comparing the corresponding element of a1
to a2
.
What if we wanted to combine the boolean arrays with a logical operator? For example, if we want an array of booleans for the condition a1
is less-than a2
and greater than 2
. Unfortunately the boolean comparison operators we used in 6.2 Comparison Operators won’t work. For example using and
:
a1 < a2 and a1 > 2
---------------------------------------------------------------------------
ValueError Traceback (most recent call last)
Cell In[3], line 1
----> 1 a1 < a2 and a1 > 2
ValueError: The truth value of an array with more than one element is ambiguous. Use a.any() or a.all()
In order to combine boolean arrays (without a loop) we need to use bitwise operators.
Bitwise operators treat numbers as a string of bits and act on them bit by bit. In the case of a boolean array, the operator acts on it element by element. The bitwise operators we are interested are:
Operator | Name | Analogous boolean operator |
---|---|---|
& |
Bitwise and | and |
| |
Bitwise or | or |
~ |
Bitwise complement | not |
(See https://wiki.python.org/moin/BitwiseOperators for a more comprehensive list and explanation of bitwise operations.)
Returning to our original example:
(a1 < a2) & (a1 > 2)
array([False, False, True, True, False])
Note that the comparisons must be grouped in brackets for this to work:
a1 < a2 & a1 > 2
---------------------------------------------------------------------------
ValueError Traceback (most recent call last)
Cell In[5], line 1
----> 1 a1 < a2 & a1 > 2
ValueError: The truth value of an array with more than one element is ambiguous. Use a.any() or a.all()
Worked Example - Random Points in a Region
We can use boolean arrays to index other arrays (selecting elements where the boolean array is true). For example, let’s use this to highlight which points in an array lie inside or outside of region.
First let’s generate an array of 50 random points in 2D space:
points = np.random.random((2, 50))
plt.plot(points[0, :], points[1, :], 'ro')
plt.xlabel('x')
plt.ylabel('y')
plt.show()

Note that axis 0 of points
is used to represent the x and y values, and axis 1 represents points. i.e. for the points \((x_0, y_0), (x_1, y_1), \dots, (x_{49}, y_{49})\), points
is:
x0 | x1 | x2 | x3 | x4 | ... | x48 | x49 |
y0 | y1 | y2 | y3 | y4 | ... | y48 | y49 |
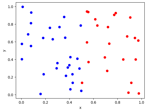
Now, let’s plot the points which lie to the left of 0.5 as blue and the others as red:
is_left = points[0, :] < 0.5 #True where left of 0.5
plt.plot(points[0, is_left], points[1, is_left], 'bo')
plt.plot(points[0, ~ (is_left)], points[1, ~ is_left], 'ro')
plt.xlabel('x')
plt.ylabel('y')
Text(0, 0.5, 'y')

Note that, in the example above, we have used an array of booleans to slice the elements of the array which are true. We have also use the bitwise compliment to get the complement of our comparison result, there is no need to recalculate it.
Now, lets plot the points right of 0.5 and above 0.5 (the top left square) as red and the rest as blue (remember the bitwise and):
#True if in top left square
is_top_left = (points[0, :] > 0.5) & (points[1, :] > 0.5)
plt.plot(points[0, is_top_left], points[1, is_top_left], 'ro')
plt.plot(points[0, ~ (is_top_left)], points[1, ~ is_top_left], 'bo')
plt.xlabel('x')
plt.ylabel('y')
Text(0, 0.5, 'y')

numpy.nonzero()
#
numpy.nonzero(a)
Returns a tuple of arrays of indices where a
is non-zero. Each array in the tuple is for each dimension of a
. If a
is an array of booleans (such as from a comparison operator) then the indices are returned from where the array has True
values.
arr = np.arange(10, 20)
arr_nonzero = np.nonzero(arr > 15)
print('arr1:', arr)
print('Indices where arr1 is greater than 15:', arr_nonzero)
print('The sub-array of arr1 that is greater than 15:', arr[arr_nonzero])
arr1: [10 11 12 13 14 15 16 17 18 19]
Indices where arr1 is greater than 15: (array([6, 7, 8, 9], dtype=int64),)
The sub-array of arr1 that is greater than 15: [16 17 18 19]
numpy.where()
#
numpy.where(condition[,x, y])
Returns elements chosen from x
or y
depending on the condition. If no x
or y
arguments are provided, it behaves like numpy.nonzero()
.
If both x
and y
is specified, the elements of the returned array come from x
if condition
is true, or from y
if condition
is false:
x = np.linspace(1, 5, 5)
#y = np.linspace(-5, -1, 5)
y = -x
condition = [True, False, True, True, False]
print('x:', x)
print('y:', y)
print('Condition:', condition)
print('x where True, y where False:', np.where(condition, x, y))
x: [1. 2. 3. 4. 5.]
y: [-1. -2. -3. -4. -5.]
Condition: [True, False, True, True, False]
x where True, y where False: [ 1. -2. 3. 4. -5.]
Worked Example - Piecewise Defined Functions
One use for np.where()
is to define a piecewise defined function that works on arrays.
As a first example, let’s use np.where()
to plot the absolute value function (you should really use np.abs()
for this):
x = np.linspace(-1, 1)
y = np.where(x >= 0, x, -x)
plt.plot(x, y)
plt.xlabel('x')
plt.ylabel('y')
plt.show()

Note that, in the plot above, the line does not reach zero, but flattens out to a value above it. This is because the array x
does not contain the value 0, but values around it.
Now, consider the piecewise function:
where there are three regions. To handle this we can use 2 np.where()
calls:
x = np.linspace(-3, 3)
#Left conditions
y = np.where(x < -1, -(x+1)**2 + 1, -x)
#Right condition
y = np.where(x > 1, (x - 1)**3 - 1, y)
plt.plot(x, y)
plt.xlabel('x')
plt.ylabel('y')
plt.show()
